您好!欢迎来到XM官网平台!
首页
我们的客户来自超过196国家,拥有超过30种员工语言。我们的管理团队曾到访超过120座全球各地的城市以了解客户和合作伙伴的需求。
当前位置:
XM官网
> 广发期货早评:一张图尽览4月29日股指、国债、黑色、有色、化工、轻工、农产品、能源和贵金属预测
广发期货早评:一张图尽览4月29日股指、国债、黑色、有色、化工、轻工、农产品、能源和贵金属预测
2022-04-29 00:00:00
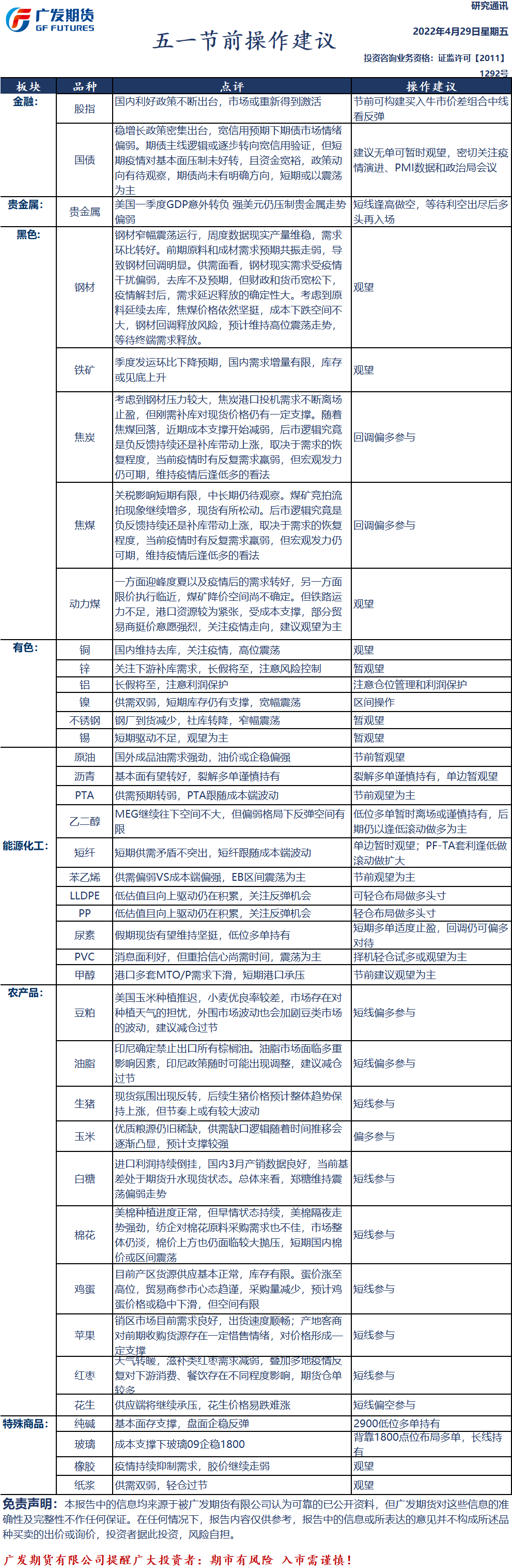
广发期货发布4月29日早评,涉及股指、国债、黑色、有色、化工、轻工、农产品、能源和贵金属预测。
延伸阅读
配置黄金对投资组合有何意义?
黄金在资产配置中占比多少合适?
黄金如何对冲投资组合风险?
黄金投资工具各有什么优缺点?
投资黄金该选实物还是衍生品?
黄金ETF和期货投资哪个更适合?
经纪商
XM官网
在XM,我们不在乎您的资金规模,客户至上是我们坚持的唯一准则,而并非资金、账户类型或投资规模多少。我们的所有客户都会接受到同质量的服务,同样的执行速度,同样的客户支持。XM初创时坚持的价值观是不会改变的。
7种
资产类别
16种
交易平台
1000+种
商品